2025.12.16
澄清聲明:關於冒用本公司名義發送「外務委任契約」一事
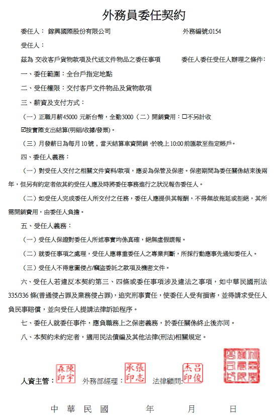
近日有求職者向本公司查詢,是否曾向其發送所謂「外務委任契約」,並檢附一份非由本公司出具之相關文件(如下圖)請求本公司協助澄清。
特此鄭重聲明,鎵興國際股份有限公司從未向任何求職者發送或提供任何形式之「外務委任契約」。前述文件係不明外部人士假借本公司名義所為,並非本公司所製作或核發之文件。本公司現職人員中,亦無文件所載並蓋印之「呂俊杰」、「張志成」、「陳宇森」等人,研判該等姓名亦可能為虛構。
另說明,本公司所有正式錄用之員工,均係依法簽署正式之「雇用合約」,以明確約定並保障勞資雙方之權利與義務,絕無以其他名目之委任契約進行聘僱之情形。
在此提醒廣大求職者,切勿輕信來路不明之文件或訊息,亦請審慎保護個人資料,以免權益受損。
下方所示文件係不明人士冒用本公司名義所發送之「外務委任契約」,請務必提高警覺,避免受騙。本公司對於任何假借本公司名義偽造文書、損害本公司聲譽之行為,均保留依法追究相關法律責任之權利。
.png)
